更新公告|六星药师特别职业林悠上线!六星星官林悠回归!
2025-12-09
亲爱的旅人们:
为了给各位旅人带来更好的游戏体验,我们将在2025年12月11日9点-12点进行更新维护, 维护过程中无法进入游戏。
更新内容:
1、新增限时引导:“追忆的旅人”6★药师“林悠”,活动期间每次引导可得“导片(药师林悠)”

2、新增限时阶梯引导:“追忆的旅人”6★药师“林悠”,阶段5必定获得1个5★及以上旅人,50%的概率获得6★药师“林悠”,阶梯引导中可获得追忆旅人的导片、导片(药师林悠)。
“导片(药师林悠)”×150可兑换“药师林悠的大圣导印(★6)”×1
“导片(药师林悠)”×200可兑换往期追忆旅人的圣导印×1
“追忆旅人的导片”×200可兑换“药师林悠的圣导印”或往期追忆旅人的圣导印×1
“追忆旅人的导片”不会过期,在后续追忆的旅人引导出现时,可以跨卡池兑换。
3、新增限时引导:“追忆的英杰”6★星官“林悠”,活动期间每次引导可得“林悠的导片”

4、新增限时阶梯引导:“追忆的英杰”6★星官“林悠”,阶段5必定获得1个5★及以上旅人,50%的概率获得6★星官“林悠”,阶梯引导中可获得林悠的导片、追忆旅人的导片。
“林悠的导片”×150可兑换“林悠的大圣导印(★6)”×1
“追忆旅人的导片”×200可兑换“林悠的圣导印”或往期追忆旅人的圣导印×1
“追忆旅人的导片”不会过期,在后续追忆的旅人引导出现时,可以跨卡池兑换。
5、角色调整:
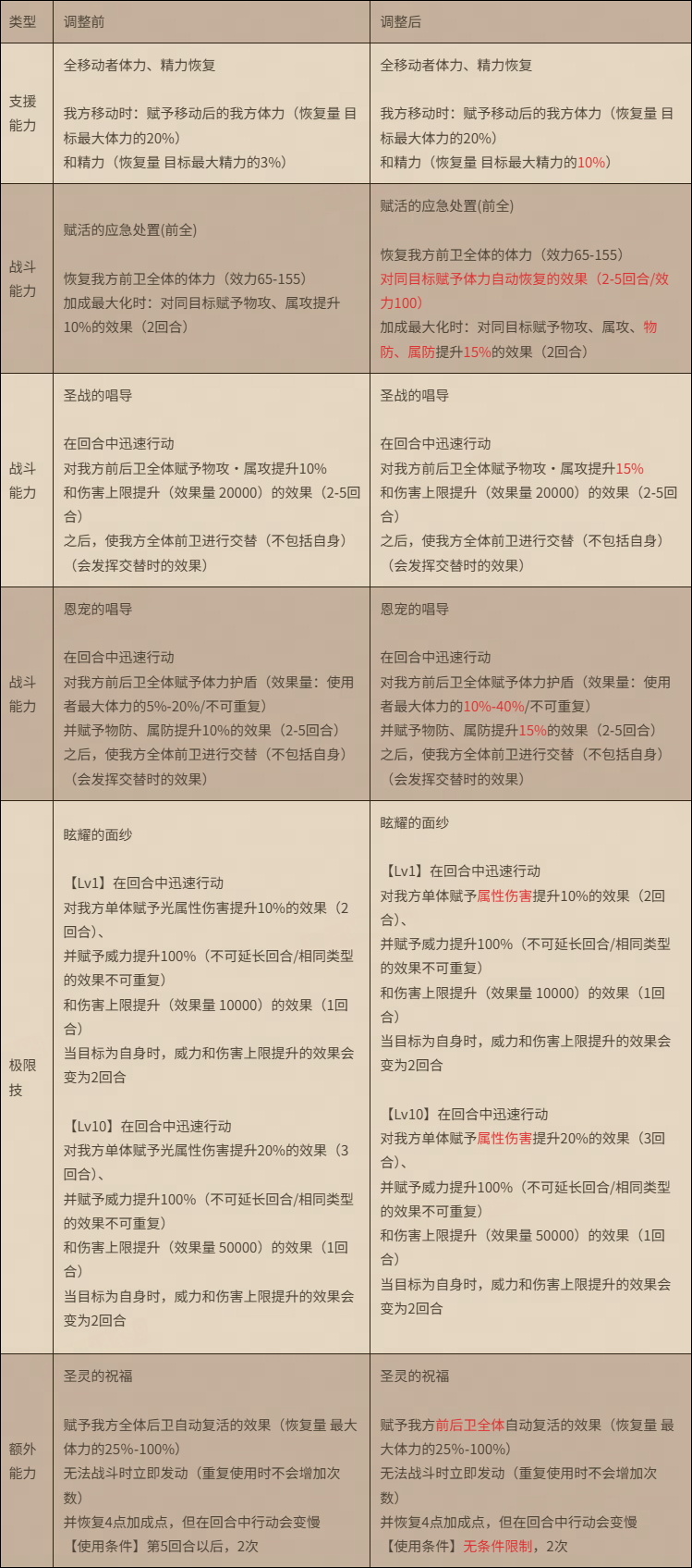
对本期追忆的旅人“药师林悠”进行了性能调整,详情如下:

6、波斗的写记·正式 第3期开启!
可通过“奥鲁斯特拉大陆”→“救世的手抄本”→“波斗的写记”进入
本期内容:弓弱点(等级1)/光弱点(等级2)/职业的试炼(等级3)/弱点变化(额外等级2)
通过弱点变化挑战等级100,可获得服装“流浪者克拉乌泽的服装×1”
本期通关点数加成及点数累计报酬领取时间:2025年12月11日维护后-2025年12月25日03:59
7、支线任务更新:
交叉故事:富豪连续惨死事件·后篇
8、本期开放灯火的加护的角色
药师林悠
9、本期开放突破位阶的角色
药师林悠、赛尔特托、欧根
10、试炼之塔更新:
开放职业塔“猎人的试炼”,仅可使用职业为猎人的旅人进行挑战。
开放职业塔“剑士的试炼”,仅可使用职业为剑士的旅人进行挑战。
11、追忆之书更新
12、讨伐委托活动更新:药师林悠、林悠导石获取量UP,活动时间:2025年12月11日维护后~2025年12月18日9:00
13、灵魂碎片更新:
可在兑换所中兑换药师林悠的战技之魂和妙技之魂。
注意事项:
1、服务器维护状态时,游戏内所有功能将无法使用。
2、如果游戏运行时服务器开始维护,游戏进度将不会保存。请注意维护时间开始前尽量避免在线。
3、维护完成后会产生资料下载,请确认手机剩余容量确保下载空间充足。