更新公告|六星剑士艾丽卡、六星舞者特别职业阿拉乌妮登场!
2025-12-16
亲爱的旅人们:
为了给各位旅人带来更好的游戏体验,我们将在2025年12月18日9点-12点进行更新维护, 维护过程中无法进入游戏。
更新内容:
1、新增限时引导:“追忆的英杰们”6★剑士“艾丽卡”、6★舞者“阿拉乌妮”,活动期间每次引导可得“追忆的英杰的导片(2025/12)”
2、新增限时阶梯引导:“追忆的英杰”6★剑士“艾丽卡”,阶段5必定获得1个5★及以上旅人,50%的概率获得6★剑士“艾丽卡”,阶梯引导中可获得追忆的英杰的导片(2025/12)、追忆旅人的导片。
3、新增限时阶梯引导:“追忆的英杰”6★舞者“阿拉乌妮”,阶段5必定获得1个5★及以上旅人,50%的概率获得6★舞者“阿拉乌妮”,阶梯引导中可获得追忆的英杰的导片(2025/12)、追忆旅人的导片。
“追忆的英杰的导片(2025/12)”×150可兑换“艾丽卡的大圣导印(★6)”或“舞者阿拉乌妮的大圣导印(★6)”×1
“追忆旅人的导片”×200可兑换“艾丽卡的圣导印”或“舞者阿拉乌妮的圣导印”或往期追忆旅人的圣导印×1
“追忆旅人的导片”不会过期,在后续追忆的旅人引导出现时,可以跨卡池兑换。
4、角色调整:
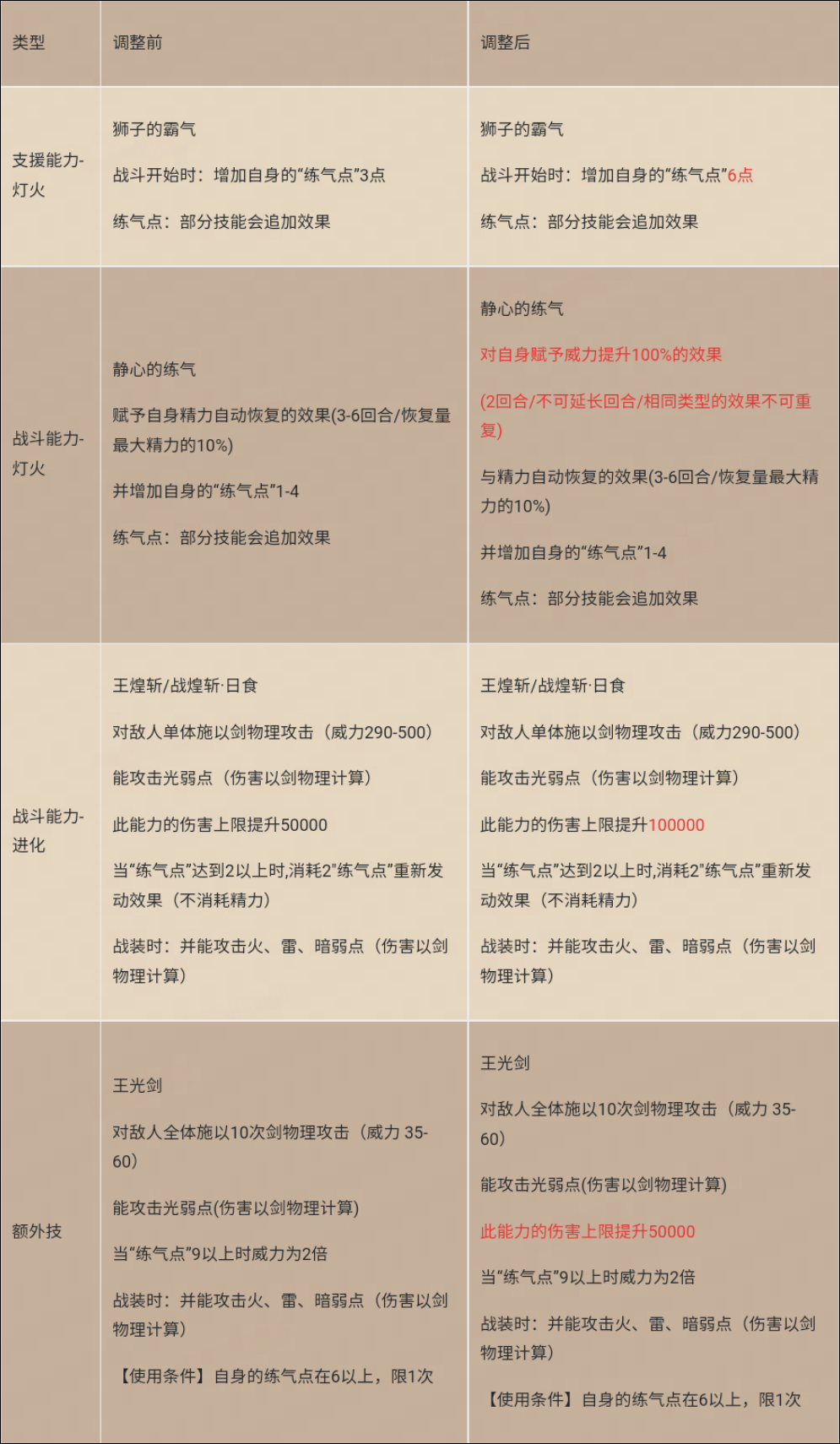
对本期追忆的英杰“艾丽卡”进行了性能调整,详情如下:

5、开启宿敌觉醒玩法及更新优化公告
活动时间:2025年12月18日维护后~2026年1月1日9:00
结果公示期:2026年1月1日维护后~2026年1月8日9:00
在宿敌觉醒玩法披露后,我们收到了来自各位旅人们的热心反馈,感谢各位旅人对《歧路旅人:大陆的霸者》的支持与热爱。
在经过一段时间的优化后,宿敌觉醒玩法将以新的面貌与大家见面,在此制作组想借此机会向各位旅人说明宿敌觉醒玩法的迭代内容和相关细节:
1)基础福利升级
通过难度等级获得的一次性结算奖励增加

2)结算奖励迭代
结算奖励重新洗牌,保底奖励增加,人人都有活动专属言之叶

※ 活动专属言之叶在后续版本中将调整为不会提供伤害上限加成的言之叶
3)结算规则变化
迭代前:难度积分-击杀回合数-最高伤害-回合最高伤害-战斗结束时间
迭代后:难度积分-击杀回合数-回合最高伤害-最高伤害-战斗结束时间
※ 战斗结束时间是指在战斗结束时的现实时间
举例:若A旅人和B旅人的其余数据完全一致,A旅人在2025年12月20日的21点17分结束战斗,而B旅人在2025年12月20日的21点19分结束战斗,则A旅人的排名会在B旅人之前
4)难度词条更新规则
在活动上线首周会开放首批难度词条供各位旅人选择,活动第二周将会在更新维护后追加部分难度词条。
最终结算以活动结束时各位旅人的上榜难度积分为准。
5)反作弊措施
若旅人被证实存在作弊行为,则在本期活动内该名旅人的所有成绩均会做下榜处理,同时在活动结束后也将不会发放对应的奖励
制作组将持续对作弊行为进行无限期追溯,后续如果证实存在作弊行为,会对账号进行惩罚处理并回收所有不当收益,也欢迎各位旅人监督并踊跃举报发现的作弊行为。
6、开服588天纪念礼物
礼物内容:免费红宝石×100
领取时间:2025年12月24日0:00~2025年12月30日23:59
7、新增特别任务
活动时间:2025年12月18日维护后~2026年1月1日9:00
完成任务最多可获得免费红宝石×200、觉醒石碎片×3000、金导石等奖励
8、本期开放灯火的加护的角色
艾丽卡、炎龙
9、本期开放突破位阶的角色
艾丽卡、炎龙、卡尔多娜
10、试炼之塔更新:
开放职业塔“星官的试炼”的额外2层挑战
开放职业塔“舞者的试炼”,仅可使用职业为舞者的旅人进行挑战。
开放职业塔“星官的试炼”,仅可使用职业为星官的旅人进行挑战。
11、讨伐委托活动更新:艾丽卡、舞者阿拉乌妮导石获取量UP,活动时间:2025年12月18日维护后~2025年12月25日9:00
注意事项:
1、服务器维护状态时,游戏内所有功能将无法使用。
2、如果游戏运行时服务器开始维护,游戏进度将不会保存。请注意维护时间开始前尽量避免在线。
3、维护完成后会产生资料下载,请确认手机剩余容量确保下载空间充足。