更新公告|LIVE A LIVE 《时空勇士》联动再次开启!波斗的写记·正式 第6期开启!
2026-01-20
亲爱的旅人们:
为了给各位旅人带来更好的游戏体验,我们将在2026年1月22日9点-12点进行更新维护, 维护过程中无法进入游戏。
更新内容:

1、LIVE A LIVE 《时空勇士》联动再次开启!新增限时引导:“LIVE A LIVE 联动回归引导-命界的双杰”6★剑士“奥尔斯特德”、6★学者“斯特雷博格”,活动期间每次引导可得“命界的导片(2026/01)”


2、LIVE A LIVE 《时空勇士》联动再次开启!新增限时阶梯引导:“LIVE A LIVE 联动回归引导-命界的旅人”6★剑士“奥尔斯特德”,阶段5必定获得1个5★及以上旅人,50%的概率获得6★剑士“奥尔斯特德”,阶梯引导中可获得奥尔斯特德的导石和命界的导片(2026/01)。
3、LIVE A LIVE 《时空勇士》联动再次开启!新增限时阶梯引导:“LIVE A LIVE 联动回归引导-命界的旅人”6★学者“斯特雷博格”,阶段5必定获得1个5★及以上旅人,50%的概率获得6★学者“斯特雷博格”,阶梯引导中可获得斯特雷博格的导石和命界的导片(2026/01)
“命界的导片(2026/01)”×150可兑换“奥尔斯特德的大圣导印(★6)”“斯特雷博格的大圣导印(★6)”中的任意1个
4、LIVE A LIVE 《时空勇士》联动再次开启!新增限时引导:“LIVE A LIVE 联动回归引导-命界的魔王”6★剑士“欧迪奥・O”、6★星官“欧迪奥・S”,活动期间每次引导可得“魔王的导片(2026/01)”


5、LIVE A LIVE 《时空勇士》联动再次开启!新增限时阶梯引导:“LIVE A LIVE 联动回归引导-命界的魔王”6★剑士“欧迪奥・O”,阶段5必定获得1个5★及以上旅人,50%的概率获得6★剑士“欧迪奥・O”,阶梯引导中可获得欧迪奥・O的导石和魔王的导片(2026/01)。
6、LIVE A LIVE 《时空勇士》联动再次开启!新增限时阶梯引导:“LIVE A LIVE 联动回归引导-命界的魔王”6★星官“欧迪奥・S”,阶段5必定获得1个5★及以上旅人,50%的概率获得6★星官“欧迪奥・S”,阶梯引导中可获得欧迪奥・S的导石和魔王的导片(2026/01)
“魔王的导片(2026/01)”×150可兑换“欧迪奥・O的大魔导印(★6)”“欧迪奥・S的大魔导印(★6)”中的任意1个
7、新增限时引导:“追忆的英杰”6★剑士“利夏尔”,活动期间每次引导可得“利夏尔的导片”
8、新增限时阶梯引导:“追忆的英杰”6★剑士“利夏尔”,阶段5必定获得1个5★及以上旅人,50%的概率获得6★剑士“利夏尔”,阶梯引导中可获得利夏尔的导片、追忆旅人的导片。
“利夏尔的导片”×150可兑换“利夏尔的大圣导印(★6)”×1
“追忆旅人的导片”×200可兑换“利夏尔的圣导印”或往期追忆旅人的圣导印×1
“追忆旅人的导片”不会过期,在后续追忆的旅人引导出现时,可以跨卡池兑换。
9、角色调整:
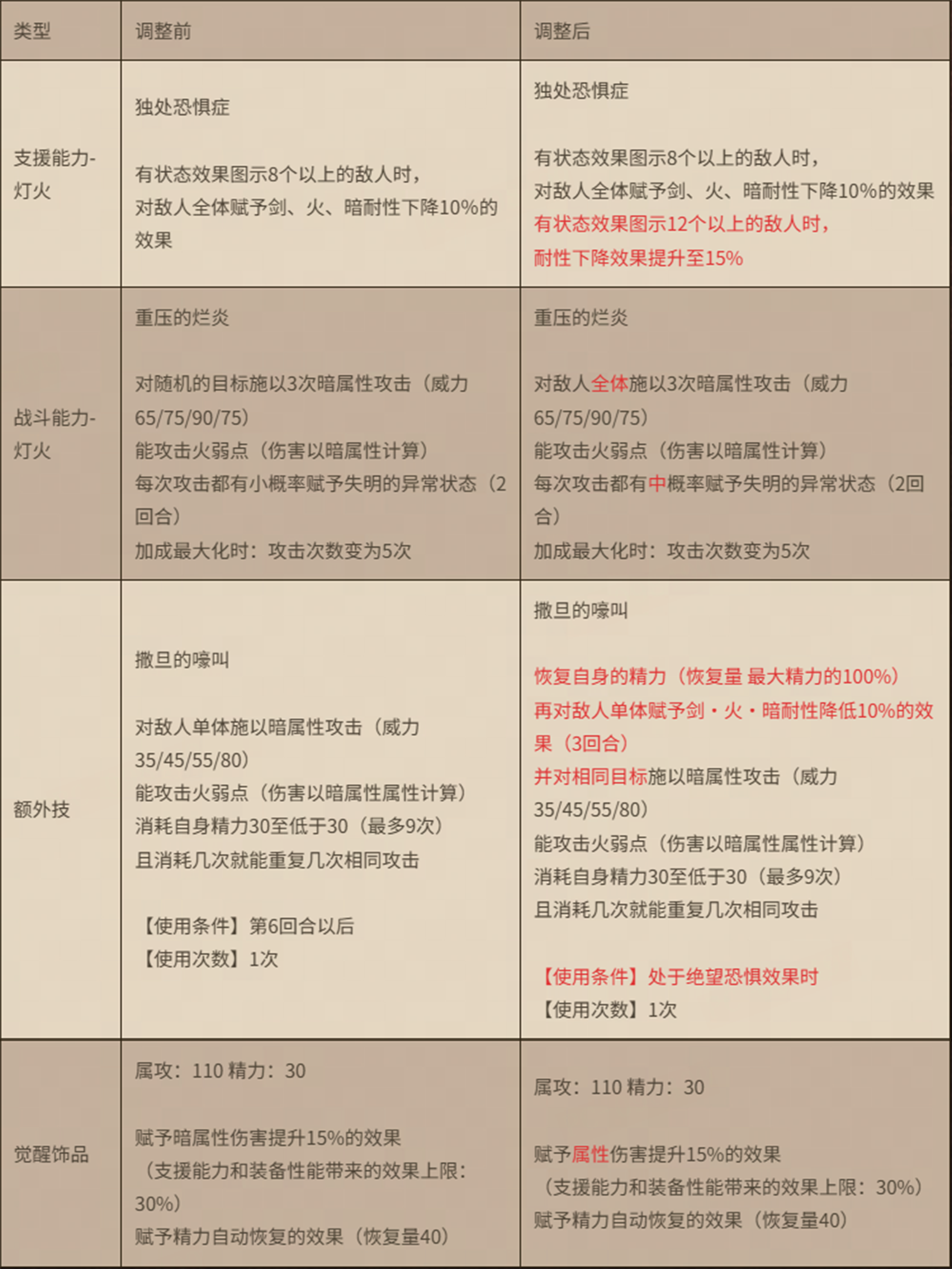
对本期LIVE A LIVE 联动引导“欧迪奥·O”进行了性能调整,详情如下:

对本期LIVE A LIVE 联动引导“欧迪奥·S”进行了性能调整,详情如下:

10、波斗的写记·正式 第6期开启!
可通过“奥鲁斯特拉大陆”→“救世的手抄本”→“波斗的写记”进入
本期内容:OCT A LIVE 大陆篇“勇者”(等级1)/冰弱点(等级2)/剑弱点(等级3)/OCT A LIVE 边狱篇“魔王”(额外等级2)
通过OCT A LIVE 边狱篇“魔王”挑战等级100,可获得饰品“永劫的瑕刃×1”
本期通关点数加成及点数累计报酬领取时间:2026年1月22日维护后-2026年2月5日03:59
11、新增活动照片墙
限时开放照片墙“特报照片:时空勇士”
限时开放照片墙“宿命的对峙 ~OCT A LIVE~”
活动时间:2026年1月22日维护后~2026年2月5日9:00
12、新增特别任务
新增联动限时特别任务
完成任务可获得:免费红宝石×80、旅人的圣导印×3、极品经验值坚果(小)等奖励。
活动时间:2026年1月22日维护后~2026年2月5日9:00
13、本期开放灯火的加护的角色
奥尔斯特德、斯特雷博格、欧迪奥・O、欧迪奥・S、利夏尔、拉尔戈
14、本期开放突破位阶的角色
奥尔斯特德、斯特雷博格、欧迪奥・O、欧迪奥・S、利夏尔、拉尔戈
15、试炼之塔更新:
开放职业塔“商人的试炼”的额外2层挑战
开放职业塔“游侠的试炼”,仅可使用职业为游侠的旅人进行挑战。
开放职业塔“商人的试炼”,仅可使用职业为商人的旅人进行挑战。
16、限时开放追忆之书
17、讨伐委托活动更新:奥尔斯特德、斯特雷博格、欧迪奥・O、欧迪奥・S、利夏尔导石获取量UP,活动时间:2026年1月22日维护后~2026年1月29日9:00
※ LIVE A LIVE联动讨伐委托,只有联动旅人可以获得导石UP的效果
注意事项:
1、服务器维护状态时,游戏内所有功能将无法使用。
2、如果游戏运行时服务器开始维护,游戏进度将不会保存。请注意维护时间开始前尽量避免在线。
3、维护完成后会产生资料下载,请确认手机剩余容量确保下载空间充足。